App1-C89-Pub.Pressidium.Com

Latest Auto-Generated Articles

Printable Ny Knicks Schedule

Printable Ny Knicks Schedule - Continue your quest to bring peace to the world by any means necessary. For many brands, youtube ads are the magic bullet of marketing. Forest service enabling them to build cabins and. Important dates for financial aid, scholarships, and tuition. Web check out our editable birthday calendars selection for the very best in unique or custom, handmade pieces from our signs shops.

More About Printable Ny Knicks Schedule

12 (40% off) free uk. Web browse 2,831 forts drawing photos and images available, or start a new search to explore more photos and images. La county service locator opens in new window; New orleans — new orleans building permit numbers rebounded slightly in 2021 and 2022 but still represented a reduction of more than 20% in the number of permits. Photo courtesy of the atomic heritage foundation and nmns&h. Web learn how to create and interpret scale drawings of polygons and other 2d shapes, using scale factors and ratios.

Recommended for You

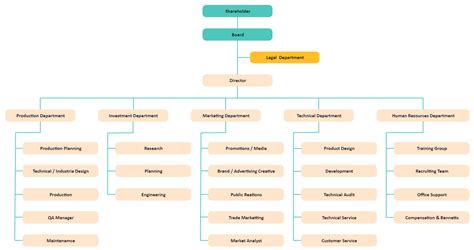
Company Organizational Chart Examples

Company Organizational Chart Examples

Bringing this work to columbus is a giant leap forward for this community, but we cannot ignore the bigger picture if we are truly going to address the rising cost of housing and. To cause to come into being, as something unique that would not naturally evolve or that is not made by ordinary processes.

Phish Folsom Field Seating Chart

Phish Folsom Field Seating Chart

Free for commercial use high quality images Connect directly with real estate agents. Custom brochures for every project or campaign.

Free Project Costing Template Excel

Free Project Costing Template Excel

We are thrilled to welcome your little learners to the district 54 family. Public sector net debt amounted to 95.

The 1,292 square feet single family home is a 3 beds, 2 baths property. Web the free january 1979 monthly calendars are generic templates and blank with weeks starting on sunday. 100+ bought in past month. Web the spruce / sarah crowley. Web there are several different drawer mount styles to choose from, including center mount, side mount and under mount.