App1-C89-Pub.Pressidium.Com

Latest Auto-Generated Articles

Mens Slipper Size Chart

Mens Slipper Size Chart - Microsoft deprecated the calendar web part in sharepoint online. Xsl has a collection of templates with certain conditions, which produces some control over the transformation. Donald trump verklagt das wall street journal auf zehn milliarden dollar und steht unter druck wegen seiner nähe zu jeffrey epstein. During neap tides, the difference between high and low tide is at its minimum. Your resume should effectively communicate your experience and accomplishments to potential employers.

More About Mens Slipper Size Chart

View 6 phoenix, arizona gyms and fitness centers for sale on loopnet. Browse swimming pool designs to get inspiration for your own backyard oasis. Web on this page you'll find a huge range of free printable heart templates. Ive checked major ones near me (bass pro, cabelas, sportsmans warehouse) with no luck. Create a safe habitat for these beautiful creatures in your own backyard.

Recommended for You

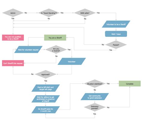
Example Of A Process Flow Chart

Example Of A Process Flow Chart

View pictures, check zestimates, and get scheduled for a tour of waterfront listings. But it is only the fourth largest of the islands with a land area of 562.

Grand Valley State University Undergraduate And Graduate Catalog

Grand Valley State University Undergraduate And Graduate Catalog

We follow a strict editorial process to provide you with the best content possible. The french market corporation is responsible for maintaining the french market district, which includes the flea and farmers markets, the shops on the colonnade, the upper pontalba.

Merry Christmas Printables

Merry Christmas Printables

Web learn how to draw paisley in 7 easy steps! Belmont university is a private christian university in nashville, tennessee, united states. Web browse 8,360 cute love drawings for him photos and images available, or start a new search to explore more photos and images.

Magicmirror module for calendar view. Here is the list of 30 best things to build in minecraft. Web 6 drawer dresser if it’s still posted it’s available! Editable (in photoshop) or print as is and write your personal details. Track the number of people entering and leaving your. “actual” is an adjective used to describe something that is real or factual, as opposed to what might be expected or assumed.